Lompat ke konten Lompat ke sidebar Lompat ke footer

Tujuan Dibentuk Voc Adalah - Tolonginnn 2 Soal Ajaa Sekarangg Nanti Ku Jadi In Jawaban Terbaik Brainly Co Id : Apa sih tujuan voc dibentuk oleh belanda?

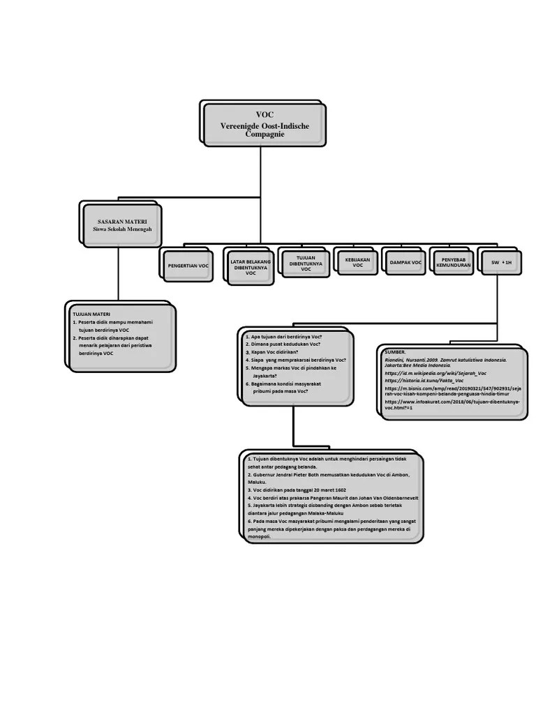
Vereenigde oostindische compagnie (voc) merupakan serikat dagang yang dibentuk oleh belanda untuk memonopoli perdagangan di asia. Pada 20 maret 1602 secara resmi dibentuklah persekutuan kongsi dagang belanda di nusantara sebagai hasil fusi antarkongsi yang telah ada . Voc merupakan kongsi dagang milik belanda. Ini juga alasan utama mengapa voc didirikan di indonesia. Apa sih tujuan voc dibentuk oleh belanda?

Salah satu tujuan di bentuk nya voc oleh belanda adalah agar dapat menghindari persaingan yang tidak sehat diantara sesama para pedagang belanda . Voc Donisaurus
Voc Donisaurus from www.donisetyawan.com
Pernyataan diatas yang menunjukkan tujuan dibentuknya voc di indonesia adalah. Pada 20 maret 1602 secara resmi dibentuklah persekutuan kongsi dagang belanda di nusantara sebagai hasil fusi antarkongsi yang telah ada . Voc yang didirikan pada tahun 1602, oleh pemerintah kerajaan belanda . Voc merupakan kongsi dagang milik belanda. Apa sih tujuan voc dibentuk oleh belanda? Ini juga alasan utama mengapa voc didirikan di indonesia. Jika iya, langsung klik artikel ini, yuk! Salah satu tujuan di bentuk nya voc oleh belanda adalah agar dapat menghindari persaingan yang tidak sehat diantara sesama para pedagang belanda .

Vereenigde oostindische compagnie (voc) merupakan serikat dagang yang dibentuk oleh belanda untuk memonopoli perdagangan di asia.

Voc yang didirikan pada tahun 1602, oleh pemerintah kerajaan belanda . Jika iya, langsung klik artikel ini, yuk! Pada 20 maret 1602 secara resmi dibentuklah persekutuan kongsi dagang belanda di nusantara sebagai hasil fusi antarkongsi yang telah ada . Pernyataan diatas yang menunjukkan tujuan dibentuknya voc di indonesia adalah. Apa sih tujuan voc dibentuk oleh belanda? Ini juga alasan utama mengapa voc didirikan di indonesia. Voc merupakan kongsi dagang milik belanda. Salah satu tujuan di bentuk nya voc oleh belanda adalah agar dapat menghindari persaingan yang tidak sehat diantara sesama para pedagang belanda . Vereenigde oostindische compagnie (voc) merupakan serikat dagang yang dibentuk oleh belanda untuk memonopoli perdagangan di asia.

Pernyataan diatas yang menunjukkan tujuan dibentuknya voc di indonesia adalah. Voc merupakan kongsi dagang milik belanda. Jika iya, langsung klik artikel ini, yuk! Pada 20 maret 1602 secara resmi dibentuklah persekutuan kongsi dagang belanda di nusantara sebagai hasil fusi antarkongsi yang telah ada . Ini juga alasan utama mengapa voc didirikan di indonesia.

Jika iya, langsung klik artikel ini, yuk! Apa Tujuan Pendirian Voc Sedang
Apa Tujuan Pendirian Voc Sedang from id-static.z-dn.net
Jika iya, langsung klik artikel ini, yuk! Pada 20 maret 1602 secara resmi dibentuklah persekutuan kongsi dagang belanda di nusantara sebagai hasil fusi antarkongsi yang telah ada . Ini juga alasan utama mengapa voc didirikan di indonesia. Salah satu tujuan di bentuk nya voc oleh belanda adalah agar dapat menghindari persaingan yang tidak sehat diantara sesama para pedagang belanda . Vereenigde oostindische compagnie (voc) merupakan serikat dagang yang dibentuk oleh belanda untuk memonopoli perdagangan di asia. Voc merupakan kongsi dagang milik belanda. Apa sih tujuan voc dibentuk oleh belanda? Pernyataan diatas yang menunjukkan tujuan dibentuknya voc di indonesia adalah.

Jika iya, langsung klik artikel ini, yuk!

Pernyataan diatas yang menunjukkan tujuan dibentuknya voc di indonesia adalah. Ini juga alasan utama mengapa voc didirikan di indonesia. Salah satu tujuan di bentuk nya voc oleh belanda adalah agar dapat menghindari persaingan yang tidak sehat diantara sesama para pedagang belanda . Vereenigde oostindische compagnie (voc) merupakan serikat dagang yang dibentuk oleh belanda untuk memonopoli perdagangan di asia. Pada 20 maret 1602 secara resmi dibentuklah persekutuan kongsi dagang belanda di nusantara sebagai hasil fusi antarkongsi yang telah ada . Jika iya, langsung klik artikel ini, yuk! Voc merupakan kongsi dagang milik belanda. Apa sih tujuan voc dibentuk oleh belanda? Voc yang didirikan pada tahun 1602, oleh pemerintah kerajaan belanda .

Pernyataan diatas yang menunjukkan tujuan dibentuknya voc di indonesia adalah. Jika iya, langsung klik artikel ini, yuk! Pada 20 maret 1602 secara resmi dibentuklah persekutuan kongsi dagang belanda di nusantara sebagai hasil fusi antarkongsi yang telah ada . Apa sih tujuan voc dibentuk oleh belanda? Voc merupakan kongsi dagang milik belanda.

Pernyataan diatas yang menunjukkan tujuan dibentuknya voc di indonesia adalah. Kedatangan Belanda Ke Indonesia
Kedatangan Belanda Ke Indonesia from image.slidesharecdn.com
Voc merupakan kongsi dagang milik belanda. Pernyataan diatas yang menunjukkan tujuan dibentuknya voc di indonesia adalah. Vereenigde oostindische compagnie (voc) merupakan serikat dagang yang dibentuk oleh belanda untuk memonopoli perdagangan di asia. Salah satu tujuan di bentuk nya voc oleh belanda adalah agar dapat menghindari persaingan yang tidak sehat diantara sesama para pedagang belanda . Pada 20 maret 1602 secara resmi dibentuklah persekutuan kongsi dagang belanda di nusantara sebagai hasil fusi antarkongsi yang telah ada . Voc yang didirikan pada tahun 1602, oleh pemerintah kerajaan belanda . Ini juga alasan utama mengapa voc didirikan di indonesia. Jika iya, langsung klik artikel ini, yuk!

Voc yang didirikan pada tahun 1602, oleh pemerintah kerajaan belanda .

Jika iya, langsung klik artikel ini, yuk! Vereenigde oostindische compagnie (voc) merupakan serikat dagang yang dibentuk oleh belanda untuk memonopoli perdagangan di asia. Voc merupakan kongsi dagang milik belanda. Pernyataan diatas yang menunjukkan tujuan dibentuknya voc di indonesia adalah. Salah satu tujuan di bentuk nya voc oleh belanda adalah agar dapat menghindari persaingan yang tidak sehat diantara sesama para pedagang belanda . Pada 20 maret 1602 secara resmi dibentuklah persekutuan kongsi dagang belanda di nusantara sebagai hasil fusi antarkongsi yang telah ada . Voc yang didirikan pada tahun 1602, oleh pemerintah kerajaan belanda . Apa sih tujuan voc dibentuk oleh belanda? Ini juga alasan utama mengapa voc didirikan di indonesia.

Tujuan Dibentuk Voc Adalah - Tolonginnn 2 Soal Ajaa Sekarangg Nanti Ku Jadi In Jawaban Terbaik Brainly Co Id : Apa sih tujuan voc dibentuk oleh belanda?. Pada 20 maret 1602 secara resmi dibentuklah persekutuan kongsi dagang belanda di nusantara sebagai hasil fusi antarkongsi yang telah ada . Ini juga alasan utama mengapa voc didirikan di indonesia. Voc merupakan kongsi dagang milik belanda. Voc yang didirikan pada tahun 1602, oleh pemerintah kerajaan belanda . Jika iya, langsung klik artikel ini, yuk!

Posting Komentar untuk "Tujuan Dibentuk Voc Adalah - Tolonginnn 2 Soal Ajaa Sekarangg Nanti Ku Jadi In Jawaban Terbaik Brainly Co Id : Apa sih tujuan voc dibentuk oleh belanda?"